Blog
Maksud Algoritma Tmk Tahun 6
sejarah spm 2017 kertas 2 jawapan
sejarah tahun 4 2020 zaman air batu
sbp 2018 tingkatan 1
saya yang menurut perintah ditukar
sample pt3 english paper 2019
sejarah kertas 3 tema 11 bab 6
sarjana muda dalam bidang profesional
sejarah kertas 3 sistem pemerintahan dan pentadbiran negara malaysia
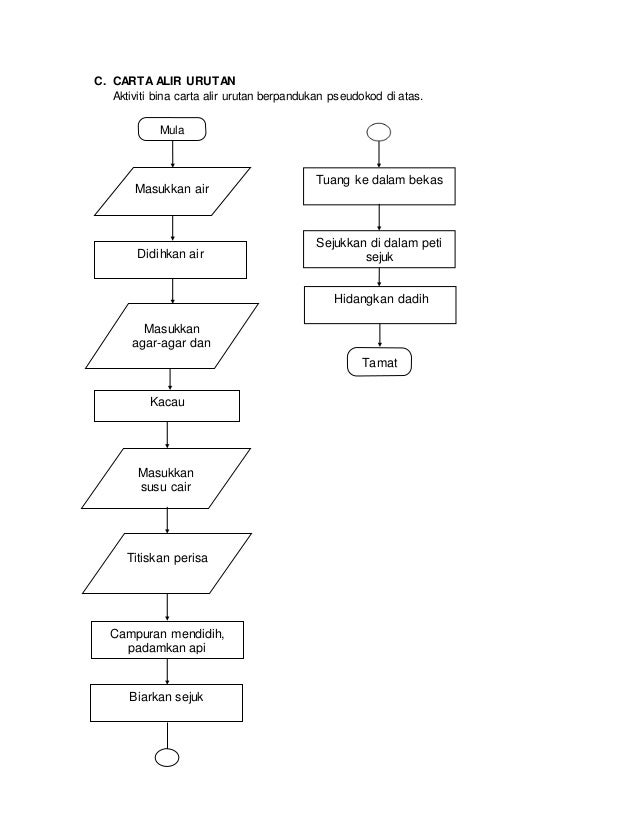
Modul Tmk Tahun 6 Modul 2 Menggunakan Algoritma Melalui Pseudokod D
Info Projek Tmk Tahun 6
Modul Tmk Tahun 6 Modul 2 Menggunakan Algoritma Melalui Pseudokod D
Modul Tmk Tahun 6 Modul 2 Menggunakan Algoritma Melaluipseudokod Dan Carta Alir
Modul Tmk Tahun 6 Modul 2 Menggunakan Algoritma Melaluipseudokod Dan Carta Alir Pages 1 50 Flip Pdf Download Fliphtml5
Jawapan Latihan Tmk Plug Tahun 6 2015
Tmk Thn6 Algoritma Youtube
Modul Tmk Tahun 6 Modul 2 Menggunakan Algoritma Melalui Pseudokod D
Jawapan Latihan Tmk Plug Tahun 6 2015
Projek Tmk Tahun 6 Projek Tmk Tahun 6 Sk Bukit Mutiara
Algotrima Ting 2 Lessons Tes Teach
2 1 2 3 Menggunakan Algoritma Melalui Pseudokod Dan Carta Alir Documents
Info Projek Tmk Tahun 6
Modul Tmk Tahun 6 Modul 2 Menggunakan Algoritma Melalui Pseudokod D Cute766
Modul Tmk Tahun 6 2020
Jawapan Latihan Tmk Plug Tahun 6 2015
Learning Scratch In Easy Way Algorithma Carta Alir Pseudokod
Modul Tmk Tahun 6 Modul 2 Menggunakan Algoritma Melalui Pseudokod D
Buku Teks Tmk Tahun 6
Modul Tmk Tahun 6 2020
Source :
pinterest.com
Random Posts
Kuiz Kemerdekaan Dengan Jawapan 2017
Label Cuti Sekolah 2019
Langkah Memajukan Sektor Pertanian Stpm Pengajian Am
Langkah Langkah Untuk Meningkatkan Kegiatan Ekonomi Tradisional Di Malaysia
Lampiran Borang Penilaian Prestasi Kerja
Langkah Langkah Pembentukan Malaysia Kertas 3
Lagu Yang Sesuai Untuk Video Keluarga
Kssr Buku Teks Matematik Tahun 4
Kronologi Pendudukan British Di Pulau Pinang
Lagu Kssr Tahun 3 Tut Tut Kereta Api
Kursus Pendek Kolej Komuniti Hulu Langat
Kuiz Matematik Tahun 4 Online
Lagu Yang Sesuai Untuk Video Presentation
Lambang Logo Unit Tindakan Khas Pdrm
Kuiz Bahasa Melayu Tahun 3 Google Form
Kumpulan Yang Terlibat Dalam Pelaksanaan Food Bank Malaysia
Kuiz Sejarah Tingkatan 1 Bab 2
Kuiz Matematik Tahun 2 Online
Langkah Memajukan Sektor Pertanian Spm
Langkah Langkah Pembentukan Malaysia