Blog
Contoh Kerja Kursus Syariah Stpm Harta Pusaka
kolej komuniti kuala kangsar pastry
kolej vokasional ert puteri temerloh
kesan positif media sosial kepada masyarakat
komsas tingkatan 5 2017
kesan pertanian terhadap alam sekitar fizikal
kesan merokok terhadap fetus
kesan kegiatan pertanian terhadap alam sekitar dan langkah mengatasinya
kolej vokasional batu pahat
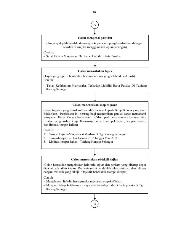
Manual Guru Kerja Kursus Syariah 2016
Manual Guru Kerja Kursus Syariah 2016
Manual Guru Kerja Kursus Syariah 2016
Manual Guru Kerja Kursus Syariah 2016
Manual Guru Kerja Kursus Syariah 2016
Manual Guru Kerja Kursus Syariah 2016
Manual Guru Kerja Kursus Syariah 2016
Manual Guru Kerja Kursus Syariah 2016
930 Sukatan Pelajaran Syariah Stpm Baharu
930 Sukatan Pelajaran Syariah Stpm Baharu
Cth Kerja Kursus Syariah Stpm
Cth Kerja Kursus Syariah Stpm
Cth Kerja Kursus Syariah Stpm
930 Sukatan Pelajaran Syariah Stpm Baharu
9304 Manual Kks Syariah 2018
Ppt Skim Pentaksiran Powerpoint Presentation Free Download Id 6505555
Cth Kerja Kursus Syariah Stpm
944 Sukatan Pelajaran Ekonomi Stpm Baharu Pdf Document
Peranan Mahkamah Syariah Dalam Pentadbiran Harta Pusaka Orang Islam Permasalahan Dan Penambahbaikan
930 Syariah Baharu April 2012 Pdf Document
Source :
pinterest.com
Random Posts
Alamat Menteri Besar Negeri Sembilan
Angka Nombor Dalam Bahasa Cina 1 100
Alamat Jabatan Pendidikan Negeri Sembilan
Alamat Hospital Sultanah Nur Zahirah
Agama Islam Nota Pendidikan Islam Tahun 5
Aktiviti Program Gaya Hidup Sihat
Alor Star Peta Daerah Kota Setar
Alamat Hospital Sultanah Aminah Johor Bahru
Akta Pengambilan Tanah 1960 Pdf Bahasa Melayu
Aliran Tingkatan 4 2020 Mrsm
Aktiviti Tunas Puteri Sekolah Rendah
Akta Orang Kurang Upaya 2008
Alamat Jabatan Pendaftaran Negara Negeri Pahang
Alamat Kementerian Pendidikan Malaysia Bahagian Kewangan
Alamat Pejabat Menteri Besar Kedah
5 Nama Rasul Ulul Azmi
Aktiviti Minggu Sains Sekolah Rendah
Alamat Hospital Umum Sarawak Kuching
Aktiviti Latihan Matematik Tahun 1 Nombor Hingga 100
Aktiviti Contoh Projek Stem Di Sekolah